- 发文标题: NEW TECHNOLOGY-FOCUSED FAQ NOW AVAILABLE FROM IAASB
- 发文机关: IAASB
- 发布日期: 2023-02-08
- 原文链接: IAASB
以新技术为中心的常见问题解答
国际审计与鉴证准则委员会(IAASB)技术咨询小组今天发布了非权威支持材料,以帮助解决在使用自动化工具和技术(ATT)执行审计程序时调查例外情况和实际执行的重要性概念的某些常见问题。虽然不是ATT独有的,但随着ATT使用的增加,关于这些主题的问题变得更加普遍,这使得分析具有大量信息的数据集成为可能。
该出版物不会修改或推翻国际审计准则(ISAs),其文本本身具有权威性。阅读出版物并不能代替阅读ISA。
其他与技术相关的出版物可在IAASB的技术网页上找到。
与技术相关的非权威支持材料:关于调查异常情况的常见问题解答(FAQ)和使用ATT时实际执行的重要性的相关性
本出版物解决了在使⽤⾃动化⼯具和技术(ATT)执⾏审计程序时调查例外情况和实际执行的重要性概念的⼀些常⻅问题。虽然不是ATT独有的,但随着ATT的使⽤越来越多,这些主题的问题变得更加普遍,ATT能够分析具有⼤量信息的数据集。
本出版物中提及的ATT假定其用于执行审计程序的特定功能、操作和输出可能与所有ATT无关(例如,在比本出版物中预期的技术更复杂或更先进的技术的情况下)。
什么是ATT?
可以使用多种工具或技术执行审计程序,这些工具或技术可以是手动的或自动的(并且通常涉及两者的组合)。从业者在实践中可能会使用各种术语来描述自动化的工具或技术。例如,在风险评估程序或进一步审计程序期间对数据应用自动分析程序有时被称为数据分析。
尽管术语“数据分析”有时用于指代此类工具和技术,但该术语并没有统一的定义或描述。该术语过于狭隘,因为它不包括当今设计和执行审计程序时使用的所有新兴技术。此外,技术和相关审计应用程序将继续发展,例如人工智能(AI)应用程序、机器人自动化流程等。因此,IAASB使用更广泛的术语“自动化工具和技术”。
应用ISAs:ATT的使用
在应用国际审计准则(ISAs)时,注册会计师可以手动或通过使用ATT设计和执行审计程序,这两种技术都可能是有效的。无论使用何种工具和技术,注册会计师都必须遵守ISAs。
在某些情况下,在获取审计证据时,注册会计师可能会确定使用ATT执行某些审计程序可能会导致相对于所测试的认定更有说服力的审计证据。在其他情况下,执行审计程序可能在不使用ATT的情况下有效。
科技日新月异
随着技术的发展和新的审计方法的发展,特定ATT的相关性及其相对优势可能会发生变化。
本出版物不修改或推翻ISAs,其文本本身具有权威性。阅读本出版物不能代替阅读ISAs。在根据ISAs进行审计时,注册会计师必须遵守与业务相关的所有ISAs。本出版物中涉及的常见问题并不详尽,示例仅供说明之用。
常见问题解答:使用 ATT 时解决例外情况和实际执行的重要性
在设计和执行进一步的审计程序或在审计结束时形成总体结论时,注册会计师可以使用ATT来执行风险评估程序,例如:
- ATT可以帮助注册会计师了解实体的业务和交易,包括深入了解数据或信息,例如总体特征或构成。这种理解可能有助于识别影响某类交易、账户余额或认定层面披露的错报敏感性的事件或条件,或提供更多信息以支持注册会计师评估已识别风险的基础。(注1)
- 注册会计师可以使用ATT执行进一步的审计程序,作为旨在检测认定层次重大错报的实质性程序,或设计用于评
估控制在预防、检测和纠正重大错报方面的运行有效性的控制测试断言级别。(注2)
注1:IAASB与技术相关的非权威支持材料:常见问题自动化工具的使用和根据ISA315(2019年修订)执行风险评估程序时的技术。
注2:ISA330,注册会计师对评估风险的回应,第4(a)段。
使用ATT执行的审核程序的目的会影响结果的评估方式,如下面的常见问题进一步说明。
1. 在使用ATT执行进一步审计程序时,注册会计师是否需要进一步调查所有已识别的例外情况,或者在某些情况下仅进一步调查已识别的部分例外情况是否合适?
在执行进一步的审计程序时,注册会计师可以使用ATT来执行控制测试(以评估已识别控制的运行有效性)或实质性程序(以检测认定级别的重大错报)。
通常,ATT要求注册会计师针对将应用该ATT的总体制定预期,包括哪些项目构成指示性项目或不指示控制偏差或错报的项目,符合进一步审计程序的目的。这种预期是基于注册会计师对实体及其环境的理解,以及他们对交易类别、账户余额或所处理披露的理解。
在注册会计师为总体设定预期后,ATT的应用可能会广泛产生与注册会计师对总体的预期相匹配或不相匹配的结果,其中包含许多要调查的项目。
当ATT的结果与注册会计师对总体的期望相符时,表明控制偏差(对于控制测试)或错误陈述(对于实质性程序)的那些项目在本报告中被提及作为“例外”的常见问题解答:
- 注册会计师进一步调查异常情况以确定是否存在控制偏差或错报。在调查例外情况时,如果有合理的基础可以得出关于整个例外情况的结论(见下图,注释3),则对例外情况样本进行进一步测试可能是适当的。
- 非例外,即不表示控制偏差或错误陈述的那些项目,不保证对ATT结果进行进一步调查。然而,注册会计师仍需要获取关于总体的充分、适当的审计证据,包括例外情况(有待进一步调查)和非例外情况。注册会计师的职业怀疑态度包括,例如,警惕ATT结果中误报的可能性。对于非例外情况,注册会计师可以利用在审计的其他地方执行的测试,或者可以计划执行与ATT分开的程序,以获得ISA要求的充分适当的审计证据。
或者,当ATT的结果不符合注册会计师对总体的期望时,注册会计师可能还无法对异常或非异常做出响应。相反,由于设计因素定义不当或调整或缩小参数以进一步分析ATT确定的项目,可能需要对ATT进行细化。
为了便于参考,当ATT用于执行进一步的审计程序时,本常见问题解答使用“异常值”来指代不匹配的项目注册会计师对总体的期望,但需要进一步分析以确定它们是例外还是非例外。
注3:英国财务报告委员会(FRC),解决审计数据分析使用中的例外情况。
注4:美国注册会计师协会(AICPA),审计数据分析指南。
注5:加拿大公共责任委员会(CPAB),审计技术。
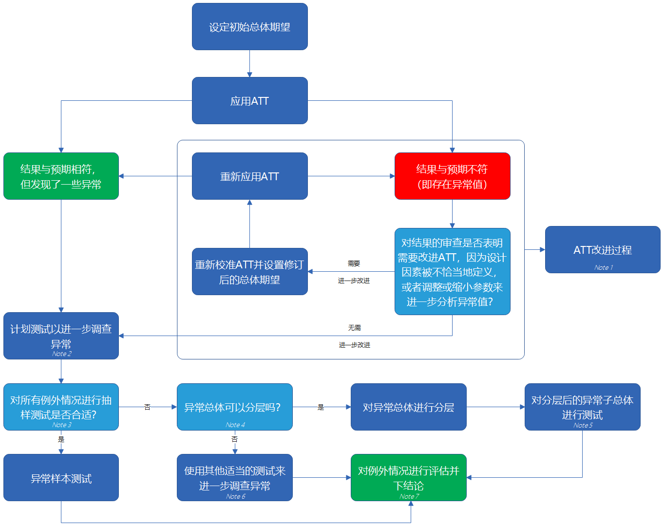
下图概述了在执行用作进一步审计程序的ATT时可能与解决异常相关的步骤:

Note 1:当ATT的结果不符合注册会计师的预期时,注册会计师可能会检查结果以确定这是因为设计因素定义不当,还是预期设定不当。这可能是由于,例如,注册会计师不完全了解实体及其环境,或不了解总体。如果是这种情况,可以改进测试并重新应用ATT(根据实际情况在更新注册会计师的理解之后)。
Note 2:当ATT的结果符合注册会计师的预期时,总体中可能存在被认为是异常的项目(指示控制偏差(用于控制测试)或错报的项目(实质性程序))。进一步调查异常总体以确定是否存在控制偏差或错报是适当的。
Note 3:当有合理的基础可以得出关于整个异常总体的结论时,对项目样本进行进一步测试可能是适当的。在应用抽样时,重要的是注册会计师选择具有代表性的样本,以避免偏差,方法是选择具有总体典型特征的样本项目(这可以通过或不通过总体分层来实现)。(注8)
Note 4:当例外总体不是同质的时,注册会计师可能会考虑是否可以将例外总体分层为同质的子总体以测试例外。(注9)当子总体是同质的时,选择代表性样本的可能性会增加.正如ISA530中所设想的那样,分层可以通过将测试重点放在更同质的例外子群体上来降低抽样风险。(注10)
Note 5:在将异常总体分层为同质子总体时,注册会计师可能希望考虑以下特征:
- 货币价值(注11)注册会计师可能希望按例外情况的货币价值进行分层,从而更加关注可能更可能导致重大错
报的较大价值项目。- 定性特征(注11)除了用于对异常总体进行分层的定量措施外,注册会计师可能希望考虑是否可以使用任何特
定的定性特征对总体进行分层。例如,在检查例外情况时,注册会计师可能会发现在某个日期发生了大量例外情况,在这种情况下,按日期分层可能会允许进行更有意义的分析。当有合理的基础可以得出关于例外子群体的结论时,对子群体中的项目样本进行进一步测试可能是适当的。
Note 6:注册会计师可以对100%的全部例外情况进行进一步测试。或者,在适当的情况下,注册会计师可以对应用ATT的原始全部项目或交易类别、账户余额或披露执行替代程序,以获得充分适当的审计证据。
Note 7:注册会计师通过抽样或其他方式评估例外情况测试的结果,以满足审计程序的目的,包括确定是否存在控制偏差或错报。当注册会计师无法在这方面得出结论时,注册会计师可以,例如,对应用ATT的原始全部项目或交易类别、账户余额或披露,以获取充分、适当的审计证据。
在改进ATT的设计时,考虑因素可能包括:
- 应用注册会计师对实体及其环境的理解来确定是否可以解释结果和改进参数,以便将需要进一步调查的项目识别为例外情况。
- 与管理层的讨论,类似于注册会计师在根据ISA520(注6)进行实质性分析程序时改进预期时举行的讨论,以更好地理解基础数据和潜在关系。
- 重新检查基础数据,以了解数据的质量是否足以在审计过程中使用。
注册会计师可能会确定设计因素已适当定义,但某些参数需要改进(即调整或缩小)以进一步分析异常值以确定它们是例外还是非例外。(注7)
注6:ISA520分析程序,A5和A12段。
注7:注册会计师还应注意注册会计师有义务遵守正直、客观、专业能力和应有的谨慎原则,并根据相关道德要求(例如,国际会计师道德标准委员会规定的职业行为)(IESBA)注册会计师国际道德规范(包括国际独立标准)。
注8:ISA530,审计抽样,第4、6、8、A8和A12段。
注9:ISA530,A8段和附录1。
注10:ISA530,第A8段和附录1,第1段。
注11:ISA530,附录1,第2段。
- 调整参数以人为地减少所需的工作量。如果注册会计师没有足够的时间来正确调查所产生的结果,他们应该修改审计计划,以确保他们有执行业务所需的时间和资源。
- 调整参数以产生与前期相同数量的异常。前期对被审计单位及其环境的了解可能有助于注册会计师制定预期,但进一步审计程序的设计和评价是基于注册会计师对当期被审计单位的了解。
- 当已知数据输入质量不佳时,调整参数以减少异常的数量。在这种情况下,应在应用ATT之前解决质量差的数据。
当发现具有某些特征的数据不适合使用ATT时,总体分层可能是合适的。例如,如果年中的系统更改或集成导致数月的数据质量出现问题,则可以将这些时间段分开并使用不同的方法进行测试。
2. 在使用ATT执行风险评估程序或形成总体结论时,注册会计师是否需要进一步调查所有已识别的异常项目?
风险评估程序
在设计用作风险评估程序的ATT时,注册会计师可能会考虑什么会构成异常结果,方法是根据注册会计师对总体的初步了解,通过建立参数来定义边界或一组预期特征。
如果发现异常结果,通常需要进一步调查。注册会计师可以进行进一步的调查,例如通过询问和确证,以确定该项目可能如何影响总体的风险评估(例如,通过识别新的重大错报风险或修订评估的重大错报风险)。注册会计师还可以考虑ATT的结果如何影响其他风险评估程序和进一步审计程序的设计。如果调查得出结论认为原始程序设计、总体或参数不合适,则ATT也可以改进和重新执行。
由于风险评估程序并非旨在检测个别的错误陈述或偏差,注册会计师可能不需要调查每一个不寻常的项目以满足ATT的目的。
作为风险评估程序执行的ATT示例
可以作为风险评估程序执行的ATT的一个示例是按关键产品线类别与前期相比的月度销售额可视化。该程序可能会识别出不符合注册会计师预期的项目,例如特定月份和产品线的销售额⾼于注册会计师基于对实体及其环境的初步了解而预期的销售额。
注册会计师可以执行查询和其他程序以了解程序的结果。例如,注册会计师可能会向销售总监询问并了解到在这一年中引入了一项新的奖金计划,以激励某些产品线的销售。注册会计师可能会检查奖金计划,并与被识别为异常的月份和产品线进行比较。
然后,此信息可能导致注册会计师确定在引入新奖金计划后虚构销售的风险增加。此信息还可以帮助注册会计师计划进一步的销售审计程序的性质、时间安排和范围。
形成总体结论时
ATT 可以在审计接近尾声时设计和执行,以协助注册会计师就财务报表是否符合注册会计师对实体的理解形成总体结论。这些程序旨在帮助注册会计师得出合理的结论,以此作为审计意见的基础(注12)。
由于此类程序并非旨在发现个别的错误陈述或偏差,因此注册会计师可能不需要调查每一个不寻常的项目以满足ATT的目的。但是,结果可能会识别出先前未识别的重大错报风险。在这种情况下,ISA315(2019年修订版)要求注册会计师修改注册会计师对重大错报风险的评估,并相应地修改进一步计划的审计程序。(注13)
注12:ISA520,第6段和A17。
注13:ISA520,第A18段。
3. 当注册会计师使用 ATT 对整个总体执行审计程序时,实际执行的重要性的概念是否仍然适用?
是的,实际执行的重要性仍然适用。即使注册会计师使用ATT对整个总体(例如,账户余额的所有项目)执行审计程序,仍然需要解决该账户余额的所有相关断言可能存在未更正或未发现的错报的风险,并且对于整个财务报表。
正如ISA32014中所解释的那样,仅仅为发现个别重大错报而计划审计忽略了一个事实,即个别非重大错报的总和可能导致财务报表出现重大错报,并且没有为可能未发现的错报留下余地。(注15)在考虑财务报表时总体而言,实际执行的重要性旨在降低财务报表中未更正和未发现错报的总和超过重要性的风险。同样,与为特定类别的交易、账户余额或披露确定的重要性水平相关的实际执行的重要性被设置为将在该特定类别的交易、账户余额或披露中未更正和未发现的错报合计的可能性降低到适当的低水平披露超过特定类别交易、账户余额或披露的重要性水平。(注14)
尽管适用于一类交易、账户余额或披露的“全部”的ATT可能是一个非常有效的程序,但它并不能消除确定实际执行的重要性的需要。这是因为进一步的审计程序应该对所有重大交易类别、账户余额和披露的所有相关认定的认定层面重大错报风险的评估风险作出反应。因此,未更正和未发现的错误陈述的风险总体上可能是重大的,原因如下:
- ATT可能并非旨在检测认定层面的重大错报。例如,它可能是设计为风险评估程序的ATT(例如,设计用于组织或分析总体以获得洞察力、异常趋势或识别用于实质性测试的项目的ATT)。(注16)
- ATT可能并非旨在解决特定类别交易、账户余额或披露的所有相关断言。例如,ATT可以在记录的或“已知”总体上进行,但可能不是为了解决该总体的完整性而设计的。
- ATT可能无法解决所有评估的重大错报风险,无论是由于欺诈还是错误,包括在财务报表层面。例如,程序可能无法解决管理层凌驾于控制之上的风险以及与欺诈相关的其他风险。
- ATT可能不会对代表总体的整个数据集执行。例如,在执行程序之前,数据可能已经被组织或“清理”,导致删除或修改被认为是错误或不相关的数据。
- 与影响检测风险的程序的设计或执行相关的其他限制(注17)(例如,对总体的不完全了解、人员分配不当、监督或审查不充分、执行不力或对结果的误解)。
注14:ISA320,计划和执行审计的重要性。
注15:ISA320,第A13段。
注16:IAASB 已发布与技术相关的非权威支持材料:有关使用的常见问题执行审计程序中的自动化工具和技术,以帮助注册会计师了解程序是否可能既是风险评估程序又是进一步的审计程序。
注17:ISA200,独立注册会计师的总体目标和根据国际审计标准进行审计,第13段将“检测风险”定义为执行程序以将审计风险降低到可接受程度的风险低水平不会检测存在的错报。